Marshall Road – Street Story


Cropwell Bishop Streets: — Marshall Road

Marshall Road

What do you call a short street with a dead end?

In Cropwell Bishop it will most likely be called a Close, but it might be named a Lane, Drive, Avenue or Road. For me, the odd one out is Road because this is generally used to describe a street that is not dead-ended. A ‘through-road’, in other words.

It’s no big deal, so the residents on Marshall Road need not lose any sleep over the name of their street and it is not likely to attract more visitors or dog-walkers than the other streets in the village, one would hope.

Finding a reason for the Marshall in its name is more interesting.


green rule

Maps


As seasoned Street-Story readers will know, the parish councillors of the early 1970s, who had the task of allocating names to the many new streets being built, loved looking at the 1804 map of the parish. The map showed who owned the land at that time.

So, that has to be the place we must look for evidence of a Marshall.


1804 Marshalls Lands
The fields that have been coloured in on this 1804 map, where owned by members of the Marshall family. They include; William Marshall, John Marshall (Senior) and John Marshall (Junior)

It is encouraging to find a number of the fields have “Marshall” printed on them, but a little disheartening to realise that there are three different Marshall characters on the map – a William and two Johns.

The street is called, Marshall, not Marshalls, so we are going to have to pick the one that our councillors most likely had in mind. Let’s start by looking at the land on which Marshall Road is built: does that provide a clue?


Marshall Road
The fields around the site of Marshall Road in 1804

Comparing today’s village with the one in 1804 is not always easy but the ever-present Grantham Canal, Nottingham Road and Field Lane makes it possible.

A close-up of this area does show two fields owned by a John Marshall, which is promising. However, one is owned by John Marshall Senior, and the other is owned by John Marshall Junior. We will need to look more closely.

By overlaying this map on a recent satellite image of the streets should help us.


Marshall Road
An overlay of the 1804 map on a satellite image of Marshall Road and its surroundings in 2020

Well, it helps but it is not clear cut. The land of John Marshall Senior, clearly overlaps almost the whole length of a street. An initial reaction is to say, “job done”, but look again at the map.

The road it overlaps is not Marshall Road, but Brownhill Close. In fact, you wonder why Brownhill Close was not given the Marshall name. Well, it wasn’t so we have to move on.

The bottom right-hand corner of the Marshall field does indeed overlap the middle portion of Marshall Road; so that is something to celebrate.

Can we, I wonder, stop our search now and forget about any other possible Marshall connections. We could, but we would never know if a different Marshall had a better claim to the street name: the only way we can resolve this is to probe the history of all the Marshalls of Cropwell Bishop during the 1700s and 1800s.


Marshall Road
Marshall Road in 1978


green rule

The Marshall Family


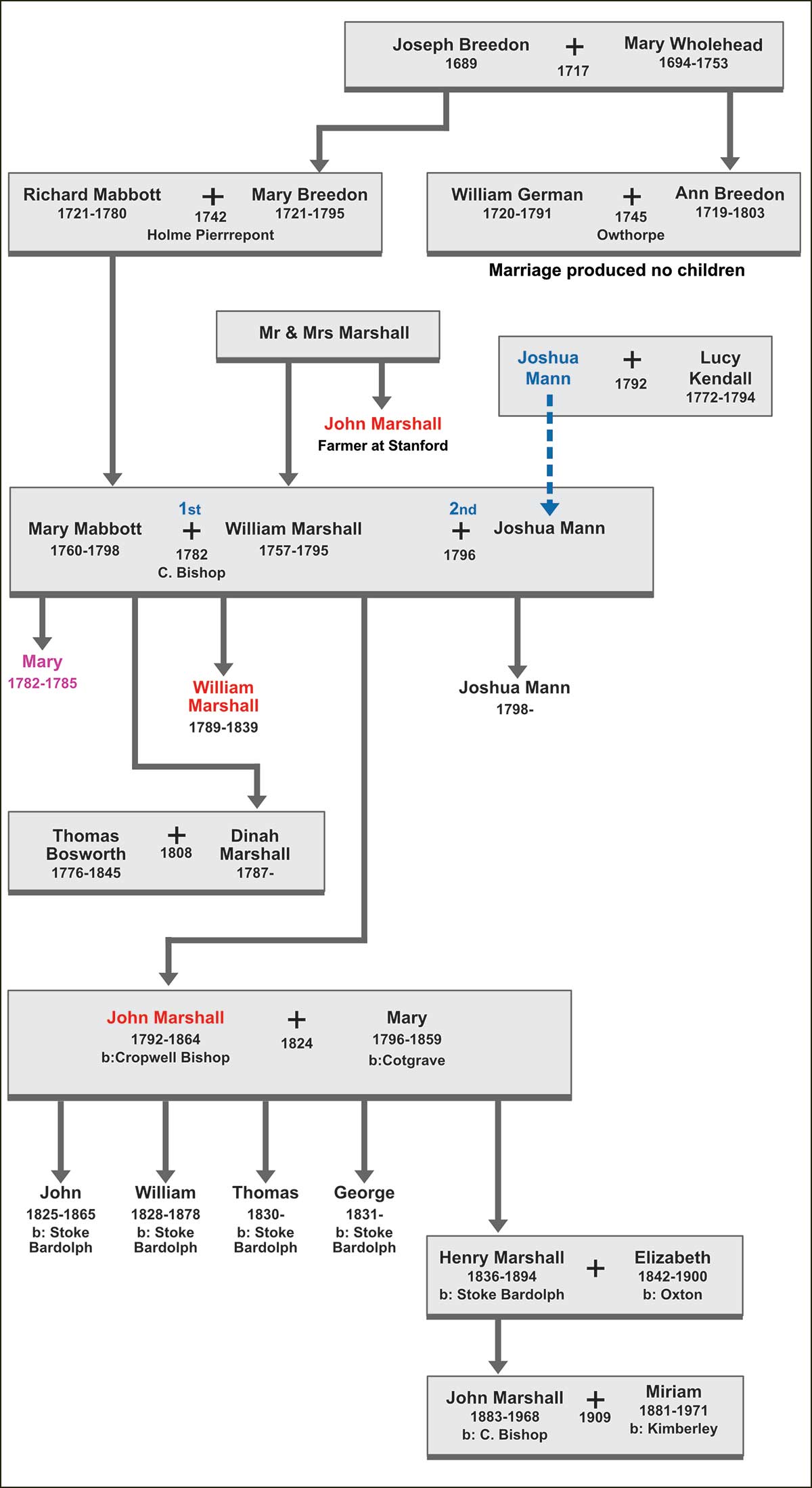
As soon as people start talking about, “2nd cousin, twice removed”, or whatever, my eyes glaze over and my brain stops working. I have to have picture in front of me, which, in this investigation, means a family tree.


Marshall Family Tree
Marshall Family Tree

Even after constructing the tree, it becomes necessary to look carefully at the dates and links to see how it might relate to the street name. Before we do, it is worth pausing to wonder how much detail our councillors really did go into when selecting this street name.

Modern technology makes searching and analysis far easier than it was in their day. They probably had to be more free-thinking and less analytical than we might be in 2021.

Ultimately, there is no right or wrong about street naming, only maybe, a preference for some sort of pleasing consistency. Our street-namers of old appear to have done their best, so let’s go back to our search.

In the family tree, let’s first focus on the middle part which includes Mary Mabbott (1760-1798). We can then relate to her, all the relevant characters as the story unfolds.

Mary Mabbott was from an established land-owning family in Cropwell Bishop. She married William Marshall when she was 22 and over the next 10 years, they had 4 children.

Life for them must have felt good. Then William died at the age of 38. He made his will just 6 days before his death.


William Marshall tablet
Memorial tablet to William Marshall in St Giles Church (2021)

Most of his wealth was promised to his three children (a fourth child died in infancy). He left his daughter, Dinah, £1000 (£150k in today’s money) and £500 to each of his sons. Nearly all the rest of his wealth was to be divided equally between the three of them. In every case, they would not actually inherit anything until they reached 21 years of age.

It might seem strange that little was left to his wife but Mary was already a rich woman in her own right. She had inherited a great deal, not from her parents, but from her Uncle William German. Look at the family tree.

Uncle William German was a well-to-do farmer who had married her mother’s sister, Ann Breedon. He was described as “a substantial farmer in Cropwell Bishop and lord of the Manor-Netherall”.

He is thought to have benefitted financially from the shortage of grain and other foodstuffs brought about by the French Wars in the late 1700s. He died in 1791 at the age of 70.


William German headstone
Headstone for William German in St Giles Church (2021)

However, Uncle William and Ann had no children – so who could he leave all his land, cottages, properties and money too?

In the will he wrote a year before his death, his nephews, nieces and servants all inherited money. The amounts ranged from £10 to £400 and totalled over £1,500 (£225k in today’s money).

Nevertheless, in addition to his money, much of his wealth consisted of land, cottages, investments and properties – including his home, Old Hall Farm. All of this, he left to be shared equally between his wife and his niece, Mary Marshall (who was Mary Mabbott before her marriage to William Marshall). Thus, Mary became a wealthy woman.

Mary Mabbott had been living with her Uncle William and Aunt Ann before her marriage to William Marshall. They may well have treated her as the child they never had. Mary was clearly his favourite niece and the reason he left her half of everything in his will.

William German's wife, Ann, lived another 12 years after his death and, for a time, carried on with the farming business. She died in 1803.


Ann German headstone
Headstone for Ann German in St Giles Church (2021)

So, thanks to Uncle William German, Mary Mabbott was very wealthy even before she married William. But money isn't everything, and now William was gone.

Mary was only 35, still young, but with three children under the age of 8, in need of support. Within a year, she had a new husband, Joshua Mann.

Joshua was originally from Hickling, and probably younger than Mary. He would have appreciated her need for a partner, because he too had recently lost his wife. He had married Lucy Kendall in 1792 but by 1794 she was dead. They had no children.

Two years after Mary married Joshua Mann in 1796, they had a son who they named Joshua. He was therefore the half-brother of Mary’s three Marshall children.

In the previous four years they had both lost their partners and now they must have thought they were set for a bright future together. But there was more tragedy to come.

Within 6 months of giving birth to Joshua, Mary died. She was 38, the same age that her first husband, William, had been when he died.


Memorial tablet to Mary Mann (Mabbott/Marshall)
Memorial tablet to Mary Mann ( /Mabbott /Marshall) in St Giles Church (2021)

In her will, she left all that she had inherited from her Uncle William German to her three sons.

Her daughter, Dinah, appears to have been neglected but we must remember that Dinah had inherited over £150k (equivalent) from her father. Ten years later, Dinah would be married to a farmer and soon have children herself. The couple lived in various Leicestershire villages until eventually settling down at a 200acre farm in Shelford.

Getting back to the naming of Marshall Road, we have to consider which of the Johns and Williams on the family tree were around in 1804, the year of the Enclosure Map.

Let’s first consider the Williams. Mary’s husband, William Marshall, died 9 years before 1804 so is out of the reckoning. Then there is a William Marshall on the family tree who was born in 1828 – long after 1804.

The only viable William Marshall is Mary’s 15-year-old son, born in 1789. You may think him too young, but documents that accompanied the 1804 map listed the tenant of field 71 as, “the trustees of William Marshall, a minor”.

This is convincing evidence for saying that 15-year-old William Marshall was one of the three Marshall characters on the map and has to be a candidate for the naming of Marshall Road. What of the Johns?

There are three John Marshall’s on the tree, and Mary’s second son, John, has to be is a prime candidate for the street name. He was only 12 in 1804 but, as we have seen, this is no bar to being a land owner.

So, we can safely assume that he was the "Junior" John Marshall on the 1804 map. So who was John Marshall Senior?

Usually, when you see ‘senior’ and ‘junior’ applied to a name, you automatically think of father and son, but that is not the case here.

It was only by re-reading William Marshall’s will that the mystery was solved.

In the will, he leaves £10 to his brother for being one of the ‘Trustees and Executors’ of his will, and his brother’s name was John Marshall. He had to be the ‘John Marshall Senior’ on the 1804 map.

On the family tree, I have highlighted, in red, the three Marshalls on the 1804 map.

So, now we have to guess which one of these three the parish councillors in mind, if any, when they named Marshall Road. Let’s look at them in more detail.


green rule

Who is the Marshall of Marshall Road?


Memorial tablet to John Marshall
Memorial tablets to some members of the Marshall family in St Giles Church (2021)

John Marshall Senior was a farmer living at Stanford-on-Soar, near Loughborough, and his only contact with Cropwell Bishop was through his brother – and the land he inherited. An unlikely person to have a street named after him, I think.

William Marshall (born: 1789) was the eldest son of William Marshall (born: 1757) so looks a promising candidate – at least, at first glance. The trouble is, he didn’t stay here for long.

In 1818, when he was 29, he was married and farming in the village: he had 3 servants. But then he went to live in Shelford and, not long after, moved across the Trent to Stoke Bardolph where he died in 1839 at the age of 49. He doesn’t appear to have had much affinity for Cropwell Bishop.


Memorial tablet to William Marshall
Memorial tablet to William Marshall in St Giles Church (2021)

Finally, there is John Marshall Junior, younger brother of William. He married Cotgrave girl, Mary, when he was 32 and they promptly moved to Stoke Bardolph where he was a farmer (I wonder if that is why his brother, William, moved to Stoke Bardolph).

It was around 1839 (which just happens to be when William died), that the family moved to Mary’s birthplace, Cotgrave. They lived there until his death in 1864.

So, another Marshall who appears to have been only too eager to leave Cropwell Bishop.


Memorial tablet to John Marshall
Memorial tablet to John Marshall and his wife, Mary, in St Giles Church (2021)

It is reassuring to discover that one of John's sons did return to Cropwell in later years. Henry Marshall (born in 1836) moved to Cropwell Bishop with his wife Elizabeth: their son, John, was born here.

When this son, John, was 26, he married Miriam from Kimberley and they went to live at the ‘The Laurels’ in Cropwell Butler where they had a small-holding.

All four in this branch of the family are buried in St Giles churchyard.

If our parish councillors were to meet today and wanted to name a street Marshall Road, I don’t think they would let the 1804 map restrict their search for a memorable Marshall character.

Nevertheless, in the 1970s access to historical evidence was difficult and time consuming. I suspect that once they saw the name of Marshall on many fields of the 1804 map, they simply decided that the family name was worth using for a street name. They may not even have got as far as having a particular member in mind.

Clever really, because we can all choose whichever Marshall we like when thinking of Marshall Road

If I were asked by a visitor today who the street was named after and had to pick just one, I think I would say Mary Marshall (1760-1798). After all, it was her inheritances and marriages that seem to have had the biggest influence on the history of Cropwell Bishop.

I wonder who the current residents of Marshall Road would pick.


Tony Jarrow


Note: Thanks to Anne Terzza for her help with this article.


green rule

In Memory of the Marshall family


Headstone for Mary Marshall  (daughter of William and Mary Marshall)
Headstone for Mary Marshall (infant daughter of William and Mary Marshall) in St Giles Church.
(2021))
Memorial tablet to John Marshall  (son of John and Mary)
Memorial tablet to John Marshall (son of John and Mary Marshall) in St Giles Church.
(2021)
Marshall graves
The Marshall graves are together in a corner of the churchyard next to the church.
(2021)
Marshall graves
The grave of William Marshall (1828-1878), son of John and Mary Marshall. Also, his wife, Frances (1832-1877).
(2021)
Marshall graves
The grave of Henry Marshall (1836-1894), son of John and Mary Marshall. Also, his wife Elizabeth (1842-1900).
(2021)
Marshall graves
The grave of John Marshall (1883-1968), son of Henry and Elizabeth Marshall. Also, his wife Miriam (1881-1971).
(2021)

green rule

Marshall Road in 2020


Marshall Road
Marshall Road
Marshall Road
Marshall Road
Marshall Road
Marshall Road
Marshall Road
Marshall Road
Marshall Road
Marshall Road
Marshall Road
Marshall Road
Marshall Road
Marshall Road
Marshall Road
Marshall Road